一江苏照企宣布,全体员工放假3个月!今年好像好几家突然放假的…
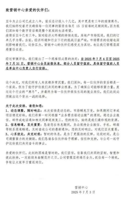
又一家照企扛不住了? 日前,据网传消息,江苏奥轩光电科技有限公司(以下简称“奥轩光电”)发布一则《公司放假通知》,引发行业内外众多关注。奥轩光电在该则《公司放假通知》中表示,自2025年11月15日起,公司全体员工放假,放假时间暂定3个月,如有变动另行通知。 那么,究竟是什么原因,让奥轩光电做出这样一个决定? 在《通知》中,奥轩光电坦言,因市场经济环境持续低迷,结合公司实际经营状况,经公司研究决定放假。放假期间,公司保留与员工的劳动关系,并按照国家相关法律法规等规定,为员工发放工资。 对于后续安排,奥轩光电提到,放假期间,公司如提前复工,会以电话、微信或短信等形式通知返岗,如员工不及时返岗视为自动离职。同时,放假期间,员工若与其他单位建立劳动关系,应及时与公司行政人事部联系,并按要求办理离职手续,解除与公司的劳动关系。 据公开资料显示,江苏奥轩光电科技有限公司成立于2016年,注册资本1000万元,总部位于江苏省常州市金坛区。奥轩光电是一家专注于光电材料与太阳能光伏的高新技术企业,其主营产品包括太阳能光伏组件、太阳能电池片、LED光源、太阳能路灯、太阳能控制器等。 值得关注的是,奥轩光电的放假通知并非个案,仅在今年下半年,已有多家照明企业被曝停产放假。 7月3日,佛山淇特科技有限公司(下称“淇特科技”)发布通知称,疫情后至今三年,面对经济大环境的持续走低,房地产市场低迷,公司的订单几乎为零。当前,经济环境和行业下行的挑战日益严峻,市场需求的收缩也深刻影响着公司,经过审慎评估,公司决定:自7月4日至7月31日,营销中心全员放假。 而后,到了8月,淇特科技再发《关于停工待产的通知》表示,由于当前市场环境的不确定性,经过公司重组及业务拓展,公司的订单依旧没有起色,迫于无奈之下,公司决定:8月1日至12月31日,继续实施停工待产安排,涉及研发中心、营销中心、智能制造中心、交付服务中心、品质中心等多个核心部门。 无独有偶,7月1日,深圳市中顺半导体照明有限公司(下称“中顺半导体”)发布一则《关于公司经营困难的停工放假通知》称,由于公司目前出现阶段性经营困难,业务无法正常开展,经公司研究决定,作出停工停产决定。 中顺半导体提到,根据当前订单情况,自2025年7月2日起安排员工停工;停工期暂定为2个月,即自2025年7月2日至9月1日,具体复工日期及安排,公司将另行通知。然而,截至发稿,中顺半导体尚未发布复工通知。 “因市场经济环境持续低迷,结合公司实际经营状况……”“出现阶段性经营困难,业务无法正常开展……”“经过公司重组及业务拓展,公司的订单依旧没有起色……”不难看出,上述三家企业提前放假,甚至停工的原因,均逃不过“市场低迷、订单减少”。 事实上,奥轩光电、淇特科技、中顺半导体等的困境,也从侧面反映出如今市场大环境的艰难,企业正面临着巨大的生存考验,亦是在“存量绞杀”的浪潮汹涌中,企业如舟遇困的缩影。 照明行业承压运行已久。如今,行业正经历着从“规模扩张”到“价值深耕”的残酷切换。当市场增量空间收窄、同质化竞争白热化,企业被迫在红海中贴身肉搏。在这场行业阵痛期中,一众照明企业更为迫切需要考虑的是“如何先活下来?” 可以预见的是,在当下的市场大背景下,照明行业的竞争态势仍将持续升级,行业洗牌亦将持续加速。作为企业,唯有不断构建自己的护城河,才能在一轮又一轮的市场洗牌中留下来、活下去! 综合报道 | 图源网络

粤ICP备12026929号-1