关注!通宝光电,北交所IPO取得重大进展!
通宝光电,北交所IPO再进一步!
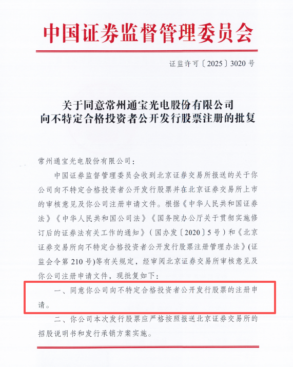
近日,常州通宝光电股份有限公司(证劵简称:通宝光电 证劵代码:833137)发布《关于申请公开发行股票并在北京证劵交易所上市暨停牌进展公告》称,1月9日,通宝光电收到中国证劵监督管理委员会出具的《批复》,同意通宝光电向不特定合格投资者公开发行股票的注册申请,该批复自同意注册之日起12个月内有效。
梳理通宝光电的IPO之路,可谓屡经波折。2017年,通宝光电首次计划IPO目标是创业板,然而在2018年10月上会前夕,通宝光电主动撤回了该申请。北交所设立后,通宝光电再度开启IPO,于2022年12月与兴业证劵签署了辅导协议,但由于战略调整,双方于次年11月终止了合作。
2024年6月27日,通宝光电再次进行了申报,并通过了江苏证监局的辅导验收。但仅一个星期后,到了2024年7月4日,通宝光电选择撤回申报资料。直至2025年4月21日,通宝光电又一次提起申报,并于2025年4月27日获北交所受理,历时201天,在2025年11月13日成功上会。
通宝光电,成立于1991年,定位于汽车电子零部件制造商,是一家专业从事车用LED模组和LED车灯设计、研发、生产以及销售的企业,始终专注于整车车灯装配市场。通宝光电于2015年7月在新三板挂牌上市,2020年5月进入创新层,是国家级“专精特新”小巨人企业。
其中,汽车照明系统是通宝光电的基石业务,其汽车照明产品在上汽通用五菱、广汽埃安、广汽传祺、东风日产、上汽大众等汽车品牌的多款热门车型中应用。此外,通宝光电还不断探索汽车电子新业务板块,拓展至电子控制系统、能源管理等领域。
1月14日,中国汽车工业协会发布最新数据显示,2025年,我国汽车产销量分别为3453.1万辆和3440万辆,同比分别增长10.4%和9.4%,产销量再创历史新高,连续17年稳居全球第一。其中,新动能加快释放,新能源汽车产销量超1600万辆。
汽车产销量的稳中有增,亦进一步助推汽车照明市场的蓬勃发展。数据显示,汽车照明市场预计将在2027年达到422亿美元。与市场稳步成长同步,近年来,通宝光电的业绩展现出强劲的增长趋势。
2022年至2024年,通宝光电分别实现营收约3.90亿元、5.29亿元和5.88亿元,净利润分别约3669.29万元、6224.85万元和8309.35万元。2025年1—9月,通宝光电实现营收约4.88亿元,较上年同期增长30.51%;归属于挂牌公司股东的净利润约5655.79万元,较上年同期增长15.11%。
诚然,通宝光电业绩的快速增长与市场红利有一定关系,但不能忽视的是,通宝光电自身也在一直不懈地致力于汽车照明技术的研究与发展。据其《招股书》显示,2022年至2024年,其研发投入金额由1338.33万元增长至2386.02万元,随后在2025年1—6月达到1201.49万元。
如今,通宝光电的北交所IPO之旅,离终点已然越来越近,叩开资本大门只是时间问题。挂牌北交所,能否为通宝光电带来新的资本效益,助力企业进一步发展?这,依旧未知!
综合报道

粤ICP备12026929号-1